【2017年新三板TMT行业中期策略】业绩分化加剧,看好大数据、网络安全、物联网及云计算
时间:2017-05-17
(转载自广证恒生新三板研究极客,作者广证恒生)
导读
新三板重点标的:
随锐科技(835990.OC):视频通信云知名品牌,推动云上沟通无界。
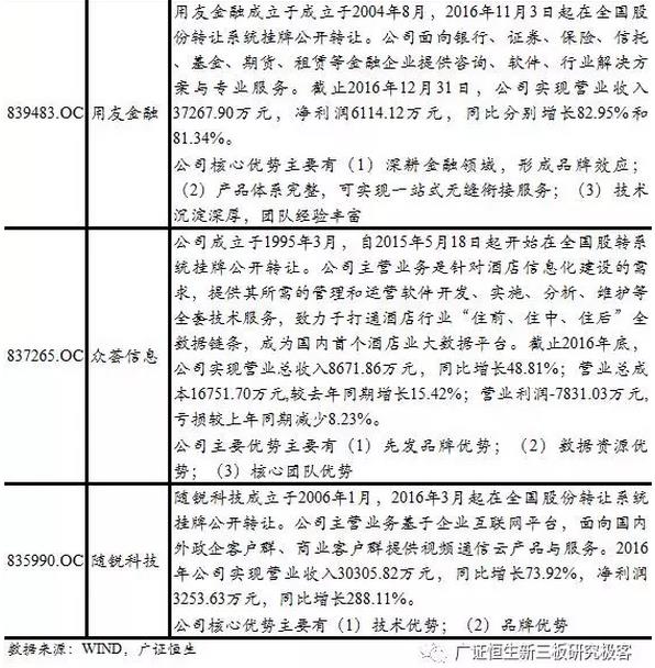
随锐科技成立于2006年1月,2016年3月起在全国股份转让系统挂牌公开转让。公司主营业务基于企业互联网平台,面向国内外政企客户群、商业客户群提供视频通信云产品与服务。2016年公司实现营业收入30305.82万元,同比增长73.92%,净利润3253.63万元,同比增长288.11%。
广证恒生认为随锐科技拥有两大看点:(1)技术优势。公司在北京、成都及武汉三地拥有研发中心,拥有一支70余人的国内一流视频云/通信云研发团队,形成了5项专利、27项软件著作权和3项注册登记软件产品,掌握云服务、多媒体处理、网络传输控制、融合交换等通信云核心技术,形成了从终端到云再到终端的多媒体技术闭环;(2)品牌优势。公司在视频云/通信云领域树立了良好的品牌形象,多次荣获“中关村高成长企业TOP100”称号。承建的成都政务视频云项目是中国乃至亚太最早的商业化视频通信云交换平台项目之一,也是国内最早的城市级全媒体、全覆盖的通信服务云平台,在细分领域具有较高品牌知名度及市场占有率。
【TMT板块上半年交易峰值在3月,挂牌、融资趋冷】
截止2017年5月1日企业总数为3672家,总成交量为37.71亿股,总成交金额为288.95亿元,板块交易成交量及成交额3月底达到高峰,板块Pre-IPO企业交易活跃度依次高于创新层、做市转让及协议转让企业。挂牌方面,2017年以来TMT行业新挂牌企业329家,对比2016年的588家,同比下降44.05%,挂牌企业2016年平均营业收入为0.71万元,归母净利润为509.62万元,小于去年同期平均营业收入0.94亿元,平均归母净利润586.04万元。融资方面,上半年281家挂牌公司累计公告284次定增预案,增发股份18.85亿股,预计募集资金金额153.31亿元,实际募集资金金额91.51亿元,4月实际融资额/预计融资额大幅下降为52.29%,3家企业进行了两次定增。并购方面,共发生13起主板并购新三板事件,涉及金额41.51亿元,并购标的营业收入、归母净利润高出新三板行业平均水平59.74%、120.30%。
【业绩分化,自上而下甄选优质细分领域】
正如我们在《新三板TMT板块2016年年报点评:盈利能力及成长性优于三板整体,板块分化强者恒强》一文中所分析结论,横向来看,TMT板块营收及归母净利润体量较小,但板块净资产收益率为10.31%大于新三板整体的8.76%,归母净利润增长率为21.59%大于新三板整体的11.48%,盈利能力及成长性突出,但纵向来看净利润出现分化,2016年TMT领域亏损企业占比由15.94%提升至22.88%,同时净利润在1000万元以上企业占比由25.98%提升至32.38%,因此下半年我们建议依托基本面,选择高增长低估值的细分领域重点布局。
与主板相比,信息技术服务及软件高增长低估值,营收增长率分别达到20.77%、24.42%,但PE折价率(新三板PE/主板PE)达到73.48%,72.62%。
分析信息技术服务及软件领域细分领域可知(1)人工智能、消费金融、电子商务及游戏营收增长率位居前四,分别达到68.44%、94.24%、95.36%及91.68%;(2)归母净利润增长率方面,垂直网站、消费金融、游戏及动漫位居前四,分别达到279.29%、76.70%、182.47%及94.44%;(3)网络优化、通用软件、教育信息化及LED估值最低,分别为16.10、16.81、14.65及16.34。
对营收规模、营收增长率、净利润规模、净利增长率、PE及ROE加权平均可知游戏、大数据(精准营销)、影视娱乐、网络安全、物联网(车联网)、云计算等概念综合排名靠前建议予以积极关注。
【重点领域及投资策略】
大数据:数据有望成为信息时代的战略资源,信通院2017年调研显示59.2%的受访企业已经成立数据分析部门,35.1%的受访企业已经应用了大数据,企业及政府市场教育有序推进,与此同时2017年1月17日,工信部正式发布《大数据产业发展规划(2016-2020年)》,明确了行业发展目标、重点任务和保障机制,产业政策逐步落地,2017年下半年我们依然看好大数据产业发展,推荐关注美林数据(831546.OC)。
云计算:2016我国云计算市场规模接近500亿元,公有云、私有云市场规模持续保持高速增长,年增长率分别持续保持在40%和20%以上,云计算持续高速增长。2017年下半年受益于政策推动,移动化、大数据及物联网等未来新兴业态对云计算强劲需求,通信基础设施的完善及云服务市场教育的进一步完成,我国云计算市场有望持续稳健增长,推荐关注云计算SaaS领域优质标的随锐科技(835990.OC)、基调网络(832015.OC)、和创科技(834218.OC)等。
信息安全:近年来信息安全事件频发,关键信息基础设施去IOE及强化安全保护已成为大势所趋,信息安全已成为国家战略,随着《中华人民共和国网络安全法》下半年正式施行,安全产业有望迎来风口,未来3到5年网络安全行业复合增速将达到25%-30%,市场空间超千亿,建议关注优炫软件(430208.OC)及明朝万达(835348.OC)。
物联网:政策利好+技术成熟+下游拉动助力物联网发展进入新阶段,从政策层面来看国家对物联网行业十分重视,2017年1月,工信部《信息通信行业发展规划(2016-2020年)》专设物联网分册,提出到2020年包含感知制造、网络传输、智能信息服务在内的总体产业规模力争突破1.5万亿元,5年翻一番目标,与此同时物联网产业商业进程较快+技术进步带动成本下降+大数据、云计算、人工智能相关技术成熟奠定产业腾飞基础,我们认为2017年下半年可关注物联网特定应用场景布局投资,推荐交大思诺(871196.OC)及英内物联(837970.OC)
【风险提示】
市场竞争加剧风险,需求不达预期风险。


1. 2017年上半年新三板TMT行业市场回顾
广证恒生选取Wind一级行业中的Wind信息技术、Wind电信服务及Wind二级行业中的Wind媒体Ⅱ作为新三板TMT行业总标的池,截止2017年5月1日企业总数为3672家,分布于办公电子设备Ⅲ,半导体产品与半导体设备,电脑与外围设备,电子设备、仪器和元件,多元电信服务,互联网软件与服务Ⅲ,媒体Ⅲ,软件,通信设备Ⅲ,无线电信业务Ⅲ,信息技术服务等11个三级行业,其中电子设备、仪器和元件,互联网软件及服务Ⅲ,信息技术服务企业数量占比位居前三,分别为22.89%、21.58%及19.39%。
1.1 市场交易峰值在3月,4月有所回暖
上半年交易峰值在3月,4月之后交易有所回暖。2017年以来(2017年1月1日至2017年5月1日,下同)3672家新三板TMT行业企业总成交量为37.71亿股,总成交金额为288.95亿元。从每周交易情况来看,与新三板整体交易走势一致,板块交易成交量及成交额3月底达到高峰,周成交量达到3.05亿股,周成交金额达到27.40亿元,主要原因在于上半年随着IPO进程加速,新三板Pre-IPO概念股交易大幅增长,上半年新三板TMT行业Pre-IPO企业共计121家,共计交易8.46亿股,交易金额90.46亿元,分别占新三板TMT行业总交易量和交易金额的26.68%、31.31%,对板块影响比重较大。
细分领域来看,板块Pre-IPO企业交易活跃度依次高于创新层、做市转让及协议转让企业,具体情况如下:
Pre-IPO交易
上半年Pre-IPO交易最为活跃,3月底日均交易额达到峰值746.17万元。截止2017年5月1日,上半年新三板TMT行业Pre-IPO企业共计121家,共计交易8.46亿股,交易金额90.46亿元,分别占新三板TMT行业总交易量和交易金额的26.68%、31.31%。
创新层交易
创新层交易活跃度优于做市转让、协议转让。新三板TMT企业中358家为创新层企业,2017年以来创新层企业总成交量为19.53亿股,总成交额164.91亿元,平均成交量为545.63万股,平均交易额为4606.32万元,致生联发(830819.OC)拔得头筹。
做市转让
做市转让于2月底率先达到峰值,成交量最高达到19852.12万股,周成交额达到14.16亿元,致生联发(830819.OC)最为活跃。新三板TMT行业企业中542家为做市交易,2017年以来其总成交量为19.54亿股,总成交金额为135.32亿元,平均投资股数为389.94万股,平均投资额2701万元,其中致生联发(830819.OC)2017年以来成交量1.78亿股,日均换手率达0.82%,为新三板做市企业中最活跃标的。
协议转让
协议转让交易活跃度最低,其中汇量科技(834299.OC)成交额最大,银音科技(430338.OC)成交量最大。新三板TMT行业企业中3128家为协议转让,其中790家2017年上半年有交易,总成交量为18.18亿股,总成交金额为153.63亿元,平均投资股数为230.11万股,平均投资额为1944.74万元,低于做市转让,其中汇量科技(834299.OC)成交额最大,2017年以来成交量达到1,380.04万股,成交金额达9.35亿元,日均成交量17.92万股,日均成交额1214.81万元,日均换手率达0.27%。银音科技(430338.OC)成交量最大,2017年以来成交量达到4,678.22万股,成交金额达2.39亿元,日均成交量60.76万股,日均成交额310.31万元,日均换手率达0.79%。


1.2 挂牌趋于放缓,挂牌企业体量小于去年同期
挂牌同比下降44.05%,挂牌企业平均体量小于去年同期。2017年以来TMT行业新挂牌企业329家,对比2016年的588家,同比下降44.05%,4月份新增挂牌公司仅有37家,同比下降80.83%。挂牌企业2016年平均营业收入为0.71万元,归母净利润为509.62万元,小于去年同期平均营业收入0.94亿元,平均归母净利润586.04万元,按照营收规模和归母净利润分别对329家新挂牌企业进行排序,上海中兴2016年营收规模最大,达8.69亿元,同比增长26.26%,归母净利润达6487.13万元,同比增长46.62%;交大思诺2016年归母净利润最高,达到7,879.16万元,同比增长22.27%,营业收入为2.42亿元,同比增长42.17%。


1.3 融资效率降低,4月实际募资率仅为52.29%
2017年至今281家挂牌公司累计公告284次定增预案,增发股份18.85亿股,预计募集资金金额153.31亿元,其中,3月份定增预案公告数量最多,达到95起,4月份略有下降,达到74起,3家企业进行了两次定增,分别为信而泰(831724.OC)、随锐科技(835990.OC)及金穗隆(839142.OC)。
2017年TMT板块至今成功实施定增147次,增发股份9.70亿股,实际募集资金金额91.51亿元,4月实际融资额/预计融资额大幅下降为52.29%,新三板融资能力有所下降。
1.4 2017年至今共13起主板并购新三板事件
2017年至今,主板上市公司并购新三板TMT行业挂牌企业的事件共13起,涉及金额41.51亿元。其中,1起并购已经实施完成,3起已签订转让协议,6起并购已有董事会预案。此外,并购标的中,12家为基础层企业,1家为创新层企业。主板在选择新三板并购标的时,更偏好盈利能力突出的标的企业。整体来看,13家标的企业的营业收入、归母净利润分别高出新三板行业平均水平59.74%、120.30%。
2. 自上而下甄选优质细分领域
正如我们在《新三板TMT板块2016年年报点评:盈利能力及成长性优于三板整体,板块分化强者恒强》一文中所分析结论,横向来看,TMT板块营收及归母净利润体量较小,但板块净资产收益率为10.31%大于新三板整体的8.76%,归母净利润增长率为21.59%大于新三板整体的11.48%,盈利能力及成长性突出,但纵向来看净利润出现分化,2016年TMT领域亏损企业占比由15.94%提升至22.88%,同时净利润在1000万元以上企业占比由25.98%提升至32.38%,因此下半年我们建议依托基本面,选择高增长低估值的细分领域重点布局。
2.1 与主板相比,信息技术服务及软件高增长低估值
与主板相比,信息技术服务及软件高增长低估值。营收增长率方面,媒体Ⅲ、信息技术服务及软件优于主板;归母净利润增长率方面,媒体Ⅲ,电子设备、仪器和元件及多元电信服务优于主板;同时电脑与外围设备、无线电信业务Ⅲ、信息技术服务、互联网软件与服务Ⅲ及软件PE(TTM)与主板相比折价率较高,综合考量成长性及估值水平可以看出信息技术服务及软件细分领域处于高增长低估值状况。
2.2 概念板块来看,关注大数据、网络安全、物联网及云计算
从涉及概念板块来看,信息技术服务及软件相关概念中大数据、网络安全、物联网、云计算等综合排名靠前。信息技术服务及软件涉及概念众多,包括军工信息化、通用软件、行业软件、消费金融、医疗信息化、教育信息化、人工智能、金融IT、智慧城市、云计算、物联网、网络安全、大数据等,将TMT领域涉及概念板块进行比较,可以看出(1)人工智能、消费金融、电子商务及游戏营收增长率位居前四,分别达到68.44%、94.24%、95.36%及91.68%;(2)归母净利润增长率方面,垂直网站、消费金融、游戏及动漫位居前四,分别达到279.29%、76.70%、182.47%及94.44%;(3)网络优化、通用软件、教育信息化及LED估值最低,分别为16.10、16.81、14.65及16.34,对营收规模、营收增长率、净利润规模、净利增长率、PE及ROE分别排名,给予25%、10%、25%、20%、5%、15%权重(对于体量给予25%权重,主要基于大企业经营稳定性更好,对净利润增长、ROE给予15%权重,主要基于盈利能力及成长性是重要考量因素,同时PE不具有绝对意义,给予5%权重),可以看出游戏、大数据(精准营销)、影视娱乐、网络安全、物联网(车联网)、云计算等概念综合排名靠前,建议予以积极关注。


3. 看好大数据、网络安全、物联网及云计算
3.1 大数据:DT时代大数据价值凸显
3.1.1数据正在成为信息时代的战略性资源
大数据对于企业及公共决议意义重大,是信息时代的战略资源。一方面《软件和信息技术服务业发展规划(2016-2020年)》提出着力研发云计算、大数据等新兴领域关键软件产品和解决方案,加快培育新业态和新模式。其中,大量数据资源的整合和流通是大数据技术应用的前提。在大数据时代,数据资源将是企业核心的生产要素之一。根据中国信通院近期的一项调查,59.2%的受访企业已经成立数据分析部门,27.3%的企业正在计划成立数据部门;此外,35.1%的受访企业已经应用了大数据,22.9%的企业也计划将在未来1年内应用大数据。大数据的应用价值已经得到企业的充分认可。
另一方面,各类企业资源数据、客户数据、业务数据等的采集、购买、存储、加工、安全保障等工作包含了越来越专业的技术和服务,催生出各类数据提供商和加工厂商。企业之间基于数据的产业链协同成为生产力提高的重要因素。在各类生产类企业之间的数据化、网络化协同已成为构建良好产业生态的重要内容。大数据已成为提升公共决策和公众生产生活效率的重要途径。
3.1.2政策环境利好,大数据产业空间广阔
我国政府及其重视大数据在相关领域的应用,随着“十三五”期间我国信息化建设的持续推进,预计大数据产业将在政策完善度、共享程度、行业覆盖度、数据广度以及应用深度等多个方面加速改善。
与此同时,地方政府积极推动大数据发展,2013年以来陆续出台了推进计划,初步形成了京津翼、长三角、珠三角及中西部几大集群,大数据聚集效应开始显现,我们认为2017年下半年大数据产业将继续稳步发展,建议予以重点关注。
3.1.3新三板重点标的
3.1.3.1美林数据(831546.OC):工业大数据领导者,美林的诗和远方
美林数据成立于1998年3月,是工业大数据领导者,处于国家促进大数据产业发展行动纲要和中国制造2025两项政策双重鼓励的领域。
我们认为美林数据有三大看点:(1)深耕三大垂直领域,打造大数据价值变现之基。美林锁定制造业、电力和金融三大领域,开展了一批大型项目,形成了较为成熟的产品和业务体系,培养了一大批懂业务、有技术的综合型大数据人才,客户粘性很高;(2)着力产品标准化,承载商业模式转型需要。美林自主研发Tempo大数据分析平台,涵盖大数据基础平台、大数据分析平台和数据应用开发平台三大产品体系,可完成数据集成、分析、挖掘和可视化等大数据技术的核心环节,根据中国CDO精英联盟白皮书的评价,公司在数据挖掘排名中占据全五星。公司对标SAS、SPSS等国际巨头,立志成为顶尖的大数据平台供应商;(3)夯实算法研究内核,寄托领先全球梦想。美林重视基础算法和技术的研究,公司82.19%为技术人员,与西安交大合作研发,并成立2022实验室,目前已经建立了19 种经典算法和10 种独创算法,其中L1/2稀疏迭代、视觉聚类等算法处于国际领先水平。2015年6月,美林加入国家信息化标准委员会“大数据标准制定工作组”,成为国家数据技术、工业大数据、大数据应用相关标准建立的参与者。
3.2 云计算:风起云涌,云计算进入黄金十年
3.2.1国内云计算处于高速成长期,2017年业绩确定性高
“互联网+”的跨越式发展不仅改变了用户的交互方式,也催生了新的商业模式。云计算相比传统IT模式具有部署简单、建设及升级成本低、协同性强、数据集约化存储及处理能力强等优势,传统产业借力云计算转型升级已成为“互联网+”时代不可转变的趋势。
根据中国信通院的测算,2016我国云计算市场规模接近500亿元,公有云、私有云市场规模持续保持高速增长,年增长率分别持续保持在40%和20%以上。
3.2.2 四大因素推进云计算加速落地
2017年下半年受益于政策推动,移动化、大数据及物联网等未来新兴业态对云计算强劲需求,通信基础设施的完善及云服务市场教育的进一步完成,我国云计算市场有望持续稳健增长。
(1)政策逐步由顶层规划走向落地
2015年国家出台《国务院关于培育云计算创新发展推进信息产业新业态的意见》以来,云计算鼓励政策逐步由顶层规划走向落地,推动行业进入发展快车道。首先从政策层面,2015年1月国务院印发《国务院关于培育云计算创新发展推进信息产业新业态的意见》以来,政府出来了一系列鼓励支持政策,2017年4月,《云计算发展三年行动计划(2017-2019年)》提出“积极发展工业云服务,协同推进政务云应用,积极发展安全可靠云计算解决方案,支持基于云计算的创新创业,促进中小企业发展,到2019年产业规模达4300亿元,相比期初增长286.67%”,行业有望进入发展快车道。
(2)云计算相比传统模式优势明显
相比传统模式,云计算具有以下优势:
Ø 分布式系统比集中式系统性价比更高。对高I/O特性的企业使用云计算代替传统计算费用节约率近20-30倍
Ø 多数应用本身就是分布式的。如工业企业应用,管理部门和现场不在同一个地方。
Ø 高可靠性。冗余不仅是生物进化的必要条件,也是目前信息技术的基本要求。现代分布式系统具有高度容错机制,云计算安全性更高。
Ø 高度共享,扩展成本低。云端资料可实现高度共享,分布式处理,扩展仅需通过增加廉价的PC端进行,成本低。
Ø 高度灵活性。能够兼容不同硬件厂商的产品,兼容低配置机器和外设而获得高性能计算。
(3)云计算更适用未来科技场景
云计算与移动化、物联网、人工智能技术天然契合。2013年中国移动APP的数据流量首次超过了PC的数据流量,2016年10月美国网站通讯流量监测机构Statcounter数据显示全球范围内,从智能手机和平板电脑上网的访问量有史以来第一次超过台式机,网络流量由PC端向移动端转移已成为大势所趋,受限于手机体积和便携性要求,未来提升用户体验势必要将更多内容及功能存放于云端。随着2016年6月NB-IoT标准冻结及首个国家级物联网产业基地在福州落地,物联网产业逐步进入实质发力期,物联网与云计算天然契合,万物物联产生的庞大的数量的存储离不开云计算,同时庞大数据量分析也必须依赖云计算的支持,长期以来半导体技术发展遵循摩尔定律,即当价格不变时,集成电路上可容纳的元器件的数目每隔18-24个月会增加一倍,性能也将提升一倍,然而受限于硅晶体尺寸,集成电路工艺已接近7nm物理极限(一旦晶体管小于7nm,将产生量子隧穿效应),在此情况下云计算不失为提升计算效率的一种有效方法。
(4)云计算市场教育初步完成
由于海外云计算领先国内3-5年,云计算普及过程中已较好地完成市场初步教育,使得我国企业对云计算的认可度较高。2013年,在接受工信部电信研究院在线调查的1328家企业中,云计算的认知水平和应用程度均比2012调查有显著提高。其中,对云计算有一定了解的占受访企业的95.5%(2012年为79%);38%的受访企业已经有云计算应用(2012年为37.5%),其中公共云服务占29.1%,私有云占2.9%,混合云占6%。在已有云计算应用的企业中,76.8%的受访企业表示更多的业务开始向云环境迁移。
四大因素助推下,我国云计算产业2017年业绩确定性较高。IDC预计到2020年中国公有云市场规模将达到 52.42 亿美元,2014-2020年的复合增长率将达到33.2%,2017年下半年可持续关注。
3.2.3 新三板重点标的——新三板SaaS群星璀璨
当前全球SaaS持续稳步增长。2015年全球SaaS约为314亿美元,同比增长24.33%。国内SaaS市场规模达 55.3 亿元,增长率为37.6%(信通院),尚处于起步阶段。建由于SaaS企业普遍盈利能力较弱,无法登陆A股市场,因此大量明星SaaS企业选择登陆新三板,建议关注以下优质领域:
(1) CRM、云通信及云客服细分领域市场
全球SaaS产业细分领域整体规模可以看到CRM、ERP、网络会议及社交软件、供应链管理等领域总体规模靠前,分别为123.63亿美元、50.72亿美元和47.55亿美元。
(2)政务、医疗、金融、工业垂直市场
对美股SaaS上市企业按照市值排行,垂直领域的明星企业Athenahealth、Guidewire主要位于医疗、金融、建筑、汽车及广告营销,2015年垂直领域增速31%快于通用领域的28%。


3.2.3.1 随锐科技(835990.OC):视频通信云知名品牌,推动云上沟通无界
随锐科技成立于2006年1月,2016年3月起在全国股份转让系统挂牌公开转让。公司主营业务基于企业互联网平台,面向国内外政企客户群、商业客户群提供视频通信云产品与服务。2016年公司实现营业收入30305.82万元,同比增长73.92%,净利润3253.63万元,同比增长288.11%。
广证恒生认为随锐科技拥有两大看点:(1)技术优势。公司在北京、成都及武汉三地拥有研发中心,拥有一支70余人的国内一流视频云/通信云研发团队,形成了5项专利、27项软件著作权和3项注册登记软件产品,掌握云服务、多媒体处理、网络传输控制、融合交换等通信云核心技术,形成了从终端到云再到终端的多媒体技术闭环;(2)品牌优势。公司在视频云/通信云领域树立了良好的品牌形象,多次荣获“中关村高成长企业TOP100”称号。承建的成都政务视频云项目是中国乃至亚太最早的商业化视频通信云交换平台项目之一,也是国内最早的城市级全媒体、全覆盖的通信服务云平台,在细分领域具有较高品牌知名度及市场占有率。
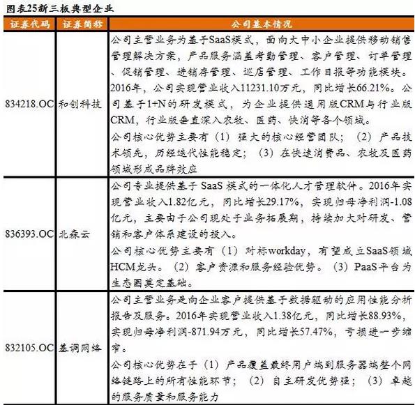
3.2.3.2 基调网络(832015.OC):布局APM蓝海市场,大数据分析大有可为
基调网络成立于2007年,主营业务为向企业客户提供网站监测及优化部署、移动App 应用性能监测及优化、服务器端性能监测解决方案。2016年公司实现营业收入1.38亿元,同比增长88.93%,实现归母净利润-871.94万元,同比增长57.47%。
广证恒生认为基调网络拥有三大看点:(1)APM市场前景广阔。2014年全球APM市场规模为26.23亿美元,而国内APM市场规模仅为0.7亿美元,仍处于起步阶段。随着大企业应用系统复杂程度的提升,APM行业或迎来爆发式增长;(2)可提供完整的客户端到服务器端的应用性能管理解决方案。听云 App、听云NetWork、听云Server 覆盖最终用户端到服务器端整个网络链路上的所有性能环节,包括浏览器、DNS、骨干网络、CDN、云服务、服务器,可提供一站式解决方案;(3)自主研发技术行业处领先地位。多年的运营与技术研发使得公司在技术、市场、管理、运维方面积累深厚,拥有独有的事务流程监测脚本录制工具及WAP 移动手机监测,全球首家支持SilverLight 格式流媒体监测,更在相关领域的人才储备方面积累了一大批业内技术精英,技术处于行业先列。
3.2.3.3和创科技(834218.OC):新三板移动CRM第一股
和创科技成立于2009年1月,2015年11月起在全国股份转让系统挂牌公开转让。公司主营业务基于SaaS模式,面向大中小企业提供移动销售管理解决方案,产品服务涵盖考勤管理、客户管理、订单管理、促销管理、进销存管理、巡店管理、工作日报等功能模块。2016年,公司实现营业收入11231.10万元,同比增长66.21%。公司基于1+N的研发模式,为企业提供通用版CRM与行业版CRM,行业版垂直深入农牧、医药、快消等各个领域。
广证恒生认为和创科技拥有三大看点(1)强大的核心经营团队。公司核心管理团队人员均具备十年以上各领域的经验积累,研发团队主要管理人员具有国内外知名大学计算机等专业博士或硕士学位,核心经营团队综合能力强劲;(2)产品技术领先,历经迭代性能稳定。公司自主研发了高精度多源快速定位技术及不依赖于运营网络状态的无等待数据上传技术,有效提升用户体验,形成差异化优势。(3)在快速消费品、农牧及医药领域形成品牌效应,相关领域移动CRM市占率位居前三,服务新希望、好丽友、燕京啤酒等知名品牌。
3.3 信息安全:受益政策驱动,行业发展高景气
3.3.1重要性不断凸显,行业规模不断扩大
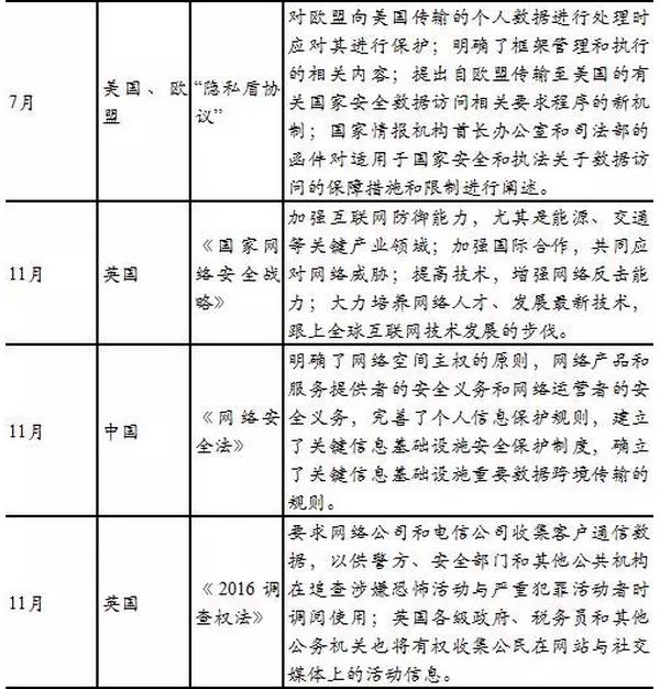
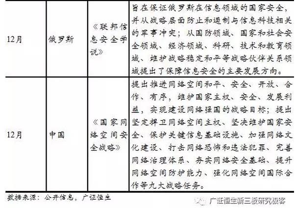
随着“两化”融合的深入推进和全社会信息化水平的不断提高,通信网络的基础性和战略性地位更加突出,为我国的信息化建设和经济社会又好又快发展提供了基础保障和强大动力。与此同时,关键信息基础设施正面临不断攀升的网络安全风险。从公开资料来看,金融、交通、能源、医疗卫生等领域的信息基础设施发生的重大网络安全事件最多,这些领域的关键信息基础设施是经济社会运行的神经中枢,也是网络安全的重中之重,因而容易成为网络攻击的目标。近年来,以“乌克兰电网事件”及“美国网瘫事件”为代表的针对关键信息基础设施的网络攻击事件层出不穷,引起了世界各国的高度重视,网络完全的重要性不断凸显。
当前,关键信息基础设施已成为各国网络安全保障的重要对象,国内和国际许多国家和地区都不断有涉及关键信息基础设施安全保护的重要政策出台或更新。2016年12月,国务院发布《“十三五”国家信息化规划》。《规划》强调健全网络安全保障体系,要求强化网络安全顶层设计,提出构建关键信息基础设施安全保障体系,并且提出了全天候全方位感知网络安全态势的要求,从法律体系、技术能力等各个层面,全方位绘制出加强网络安全保障能力的内容和方法。可见,网络信息安全已上升为国家战略。


随着网络安全形势的日益严峻,企业安全意识得到不断提高,网络安全行业也逐渐迎来新的发展高峰。细分领域龙头企业为快速提升市场占有率,开始大量进行以并购、收购为主要形式的市场资源整合。近年来,先后有百度收购安全宝、紫光收购华三51%股权、阿里巴巴收购瀚海源、浪潮携手思科战略合作、亚信科技收购趋势科技中国业务等整合事件。随着产业深度整合的持续进行,判断未来我国网络安全市场规模将继续不断扩大。根据36氪研究院的测算,我国网络安全市场规模到2018年将超过170亿元,年复合增长率超过25%。
3.3.2新三板重点公司
纵观新三板TMT行业挂牌公司,2016年新三板网络安全主体板块合计营业收入达到98.90亿元,同比增长37.01%,总计实现净利润15.81亿元,相较2015年增长38.93%。从“去IOE”到“去SOA”,软件国产化的进程在自主可控的要求下持续推进,政府强调的信息安全不止包括网络攻防安全,信息化设施的顶层设计及基础软硬件更是国家信息安全的关键。因此,在网络安全板块,应重点布局具备强大研发实力、拥有众多自主知识产权且主营业务能够向金融、能源、医疗、政府等国家重要行业和部门渗透的企业。


3.3.2.1 明朝万达(835348.OC):新三板数据安全领军企业
明朝万达成立于2005年1月,是国内领先的数据安全技术、产品和服务提供商,曾三度入选中国网络安全企业50强,在数据安全细分领域市场占有率位居行业前三。2013-2015年间公司营收复合增长率高达97.04%,公司2016年实现营业收入10661.62万元,同比增长57%,实现归母净利润万元1936.22万元,同比增长175.81%。
公司存在三大核心经营亮点:(1)数据安全竞争能力进一步夯实。2016年公司研发费用占比为12.51%,居同类公司前列。目前在数据安全管理产品、移动安全管理产品、大数据威胁分析管理产品及整体解决方案等方面形成十多项核心技术,申请国家发明专利60项,已获得16项国家发明专利,技术实力得以进一步夯实。(2)高利润率软件业务贡献率提升至91.56%,业务结构进一步优化。2016年公司软件及服务合计占比达91.56%,带动毛利率提升至69.29%,以自主核心技术为依托的软件及服务对业绩的支撑作用进一步提升,带动公司经营情况持续改善。(3)首批股权激励顺利实施。本年度完成2015年度第一批股权激励实施,高级管理层、骨干员工共45人获得股权激励,有望进一步释放核心员工能动性,维持团队稳定,奠定未来发展基础。
3.3.2.2优炫软件(430208.OC) :领先的数据安全解决方案专业提供商
优炫软件成立于2009年2月,2016年公司实现营收2.13亿元,同比增长51.52%,归母净利润4482.06万元,同比增长40.01%。
我们认为公司有三大看点:(1)销售渠道迅速扩大:公司采用“直接投标+代理商”的销售模式,报告期内新建18个事业部、新设西安等境内子公司3家、加拿大境外公司1家、合肥等分公司3家及新疆等5家办事处,未来计划在全国主要省市均建立服务网点,从而满足客户在服务商的要求。公司建设全国性的营销服务体系在扩大销售服务网点带来收入稳定增长的同时也将降低公司技术服务成本。(2)人员规模迅速扩张,年轻人才积极培育:人才是信息技术行业的核心,2016年公司管理层结构稳定,核心技术团队和关键技术人员保持稳定。规模扩张方面,公司整体人员由205人增加到308人,其中博士3人、硕士29人,生产技术人员占比达到76.95%。年轻人才引进培养方面,公司继续坚持实施“管培生”计划,2016年公司集中开展了管培生培训,并计划新招聘100名管培生。(3)大力投入研发,布局重点领域:2016年公司加大研发投入,研发费用达到5873.40万元,同比增长102.26%,占营业收入27.64%。不仅引进多名专家型人才,而且在加拿大设立研发中心,并筹建美国研发中心,同时计划国内设立研发园区;研发方向上,着眼于未来五到十年的行业竞争优势,公司积极开展战略性新型信息技术的研发,随着云计算和大数据的安全与生产活动紧密结合,公司重点发展云计算、大数据的安全数据保护,同时,建立区块链事业部,将针对区块链技术在共识算法和加密算法这两大核心技术上开展研究,重点谋求未来业务增长点。
3.4 物联网:2017年万物互联商用元年,下游应用百花齐放
根据国际电信联盟(ITU)定义,物联网是通过二维码识读设备、射频识别(RFID)装置、红外感应器、全球定位系统和激光扫描器等信息传感设备,按约定的协议,把任何物品与互联网相连接,进行信息交换和通信,以实现智能化识别、定位、跟踪、监控和管理的一种网络。物联网具备“全面感知”、“可靠传递”及“智能处理”等特点,也就是通过传感设备获取物体信息,再通过通信网络和互联网的结合,实时准确的将信息传递出去,利用云计算等智能技术对海量的信息和数据进行处理从而实现对物体的智能化控制。
3.4.1 政策利好+技术成熟+下游拉动助力物联网发展进入新阶段
从政策层面来看,各国高度重视物联网新科技发展带来的产业机遇,出台了一系列支持政策。2009年美国推出《经济复苏和再投资法》推动能源、宽带与医疗三大领域开展物联网技术应用,2014年5月,韩国出版《物联网基本规划》,提出了包括促进产业生态界内部参与者之间的合作、推进开放创新、开发及扩大服务、实施企业支持等在内的四大推进战略,涉及三大领域的12个具体战略实施课题;2016年11月,欧盟委员会以政策文件的形式对外发布了《未来物联网战略》,计划让欧洲在基于因特网的智慧基础设施发展上引领全球,除了通过ICT研发计划投资4亿欧元,启动90多个研发项目提高网络智能化水平外,欧盟委员会拟在2011-2013年间每年新增2亿欧元进一步加强研发力度,拿出3亿欧元专款,支持物联网相关公司合作短期项目建设,与此同时产业巨头纷纷制定物联网发展战略,并通过并购、合作等方式快速切入重点行业及关键环节。2016年3月,思科以14亿美元并购物联网平台提供商Jasper,并成立物联网事业部,7月,软银公司以322亿美金收购ARM,明确表示看好ARM在物联网时代的发展前景……物联网战略新兴地位凸显。
从技术层面来看,物联网产业及技术逐步成熟,奠定产业腾飞基础。首先物联网部署成本不断下降,相比10年前,全球物联网处理器价格下降98%,传感器价格下降54%,带宽价格下降97%,成本的降低为物联网大规模部署提供了基础;其次联网技术不断进步,在全球范围内低功率广域网(LPWAN)技术快速兴起并逐步商用,面向物联网广覆盖、低时延场景的5G技术标准化进程加速,同时工业以太网、LTE-V、短距离通信技术等相关通信技术也取得显著进展;再次信息提取、知识表现、机器学习等人工智能研究方法和应用技术发展迅速,物联网数据的潜在价值得以释放;最后云计算的成熟、开源软件等有效降低了企业构建生态的门槛,推动全球范围内水平化物联网平台的兴起和物联网操作系统的进步。
从下游应用来说,物联网产业涵盖车联网、智慧医疗、智慧城市、智慧工厂、智能穿戴、智慧家庭等众多下游应用场景,庞大的需求空间推动产业持续发展完善。Gartner数据显示预计到2020年全球联网设备数量将达到260亿个,物联网市场规模达到1.9万亿美元,GSMA&SBD预测到2018年,全球车联网的市场规模将达到400亿欧元,年均复合增长率达到25%,拓墣产业研究所预测2018年全球智能制造及智能工厂相关市场规模将达2,500亿美元,IDC认为全球可穿戴设备出货量从2014年1960万增长到2019年1.26亿,波士顿咨询预测截止2020年,全世界智慧城市总投资将达到1200亿美元,下游应用场景丰富,需求巨大,对产业形成强有力推动力。
3.4.2 新三板重点企业
新三板TMT行业挂牌公司,2016年新三板物联网板块合计营业收入达到117.35亿元,同比增长30.26%,总计实现净利润15.60亿元,相较2015年增长39.13%,相关重点公司如下:
4. 风险提示
1)政策变化的风险
2)市场竞争加剧的风险
导读
新三板重点标的:
随锐科技(835990.OC):视频通信云知名品牌,推动云上沟通无界。
随锐科技成立于2006年1月,2016年3月起在全国股份转让系统挂牌公开转让。公司主营业务基于企业互联网平台,面向国内外政企客户群、商业客户群提供视频通信云产品与服务。2016年公司实现营业收入30305.82万元,同比增长73.92%,净利润3253.63万元,同比增长288.11%。
广证恒生认为随锐科技拥有两大看点:(1)技术优势。公司在北京、成都及武汉三地拥有研发中心,拥有一支70余人的国内一流视频云/通信云研发团队,形成了5项专利、27项软件著作权和3项注册登记软件产品,掌握云服务、多媒体处理、网络传输控制、融合交换等通信云核心技术,形成了从终端到云再到终端的多媒体技术闭环;(2)品牌优势。公司在视频云/通信云领域树立了良好的品牌形象,多次荣获“中关村高成长企业TOP100”称号。承建的成都政务视频云项目是中国乃至亚太最早的商业化视频通信云交换平台项目之一,也是国内最早的城市级全媒体、全覆盖的通信服务云平台,在细分领域具有较高品牌知名度及市场占有率。
核心观点
【TMT板块上半年交易峰值在3月,挂牌、融资趋冷】
截止2017年5月1日企业总数为3672家,总成交量为37.71亿股,总成交金额为288.95亿元,板块交易成交量及成交额3月底达到高峰,板块Pre-IPO企业交易活跃度依次高于创新层、做市转让及协议转让企业。挂牌方面,2017年以来TMT行业新挂牌企业329家,对比2016年的588家,同比下降44.05%,挂牌企业2016年平均营业收入为0.71万元,归母净利润为509.62万元,小于去年同期平均营业收入0.94亿元,平均归母净利润586.04万元。融资方面,上半年281家挂牌公司累计公告284次定增预案,增发股份18.85亿股,预计募集资金金额153.31亿元,实际募集资金金额91.51亿元,4月实际融资额/预计融资额大幅下降为52.29%,3家企业进行了两次定增。并购方面,共发生13起主板并购新三板事件,涉及金额41.51亿元,并购标的营业收入、归母净利润高出新三板行业平均水平59.74%、120.30%。
【业绩分化,自上而下甄选优质细分领域】
正如我们在《新三板TMT板块2016年年报点评:盈利能力及成长性优于三板整体,板块分化强者恒强》一文中所分析结论,横向来看,TMT板块营收及归母净利润体量较小,但板块净资产收益率为10.31%大于新三板整体的8.76%,归母净利润增长率为21.59%大于新三板整体的11.48%,盈利能力及成长性突出,但纵向来看净利润出现分化,2016年TMT领域亏损企业占比由15.94%提升至22.88%,同时净利润在1000万元以上企业占比由25.98%提升至32.38%,因此下半年我们建议依托基本面,选择高增长低估值的细分领域重点布局。
与主板相比,信息技术服务及软件高增长低估值,营收增长率分别达到20.77%、24.42%,但PE折价率(新三板PE/主板PE)达到73.48%,72.62%。
分析信息技术服务及软件领域细分领域可知(1)人工智能、消费金融、电子商务及游戏营收增长率位居前四,分别达到68.44%、94.24%、95.36%及91.68%;(2)归母净利润增长率方面,垂直网站、消费金融、游戏及动漫位居前四,分别达到279.29%、76.70%、182.47%及94.44%;(3)网络优化、通用软件、教育信息化及LED估值最低,分别为16.10、16.81、14.65及16.34。
对营收规模、营收增长率、净利润规模、净利增长率、PE及ROE加权平均可知游戏、大数据(精准营销)、影视娱乐、网络安全、物联网(车联网)、云计算等概念综合排名靠前建议予以积极关注。
【重点领域及投资策略】
大数据:数据有望成为信息时代的战略资源,信通院2017年调研显示59.2%的受访企业已经成立数据分析部门,35.1%的受访企业已经应用了大数据,企业及政府市场教育有序推进,与此同时2017年1月17日,工信部正式发布《大数据产业发展规划(2016-2020年)》,明确了行业发展目标、重点任务和保障机制,产业政策逐步落地,2017年下半年我们依然看好大数据产业发展,推荐关注美林数据(831546.OC)。
云计算:2016我国云计算市场规模接近500亿元,公有云、私有云市场规模持续保持高速增长,年增长率分别持续保持在40%和20%以上,云计算持续高速增长。2017年下半年受益于政策推动,移动化、大数据及物联网等未来新兴业态对云计算强劲需求,通信基础设施的完善及云服务市场教育的进一步完成,我国云计算市场有望持续稳健增长,推荐关注云计算SaaS领域优质标的随锐科技(835990.OC)、基调网络(832015.OC)、和创科技(834218.OC)等。
信息安全:近年来信息安全事件频发,关键信息基础设施去IOE及强化安全保护已成为大势所趋,信息安全已成为国家战略,随着《中华人民共和国网络安全法》下半年正式施行,安全产业有望迎来风口,未来3到5年网络安全行业复合增速将达到25%-30%,市场空间超千亿,建议关注优炫软件(430208.OC)及明朝万达(835348.OC)。
物联网:政策利好+技术成熟+下游拉动助力物联网发展进入新阶段,从政策层面来看国家对物联网行业十分重视,2017年1月,工信部《信息通信行业发展规划(2016-2020年)》专设物联网分册,提出到2020年包含感知制造、网络传输、智能信息服务在内的总体产业规模力争突破1.5万亿元,5年翻一番目标,与此同时物联网产业商业进程较快+技术进步带动成本下降+大数据、云计算、人工智能相关技术成熟奠定产业腾飞基础,我们认为2017年下半年可关注物联网特定应用场景布局投资,推荐交大思诺(871196.OC)及英内物联(837970.OC)
【风险提示】
市场竞争加剧风险,需求不达预期风险。



1. 2017年上半年新三板TMT行业市场回顾
广证恒生选取Wind一级行业中的Wind信息技术、Wind电信服务及Wind二级行业中的Wind媒体Ⅱ作为新三板TMT行业总标的池,截止2017年5月1日企业总数为3672家,分布于办公电子设备Ⅲ,半导体产品与半导体设备,电脑与外围设备,电子设备、仪器和元件,多元电信服务,互联网软件与服务Ⅲ,媒体Ⅲ,软件,通信设备Ⅲ,无线电信业务Ⅲ,信息技术服务等11个三级行业,其中电子设备、仪器和元件,互联网软件及服务Ⅲ,信息技术服务企业数量占比位居前三,分别为22.89%、21.58%及19.39%。

1.1 市场交易峰值在3月,4月有所回暖
上半年交易峰值在3月,4月之后交易有所回暖。2017年以来(2017年1月1日至2017年5月1日,下同)3672家新三板TMT行业企业总成交量为37.71亿股,总成交金额为288.95亿元。从每周交易情况来看,与新三板整体交易走势一致,板块交易成交量及成交额3月底达到高峰,周成交量达到3.05亿股,周成交金额达到27.40亿元,主要原因在于上半年随着IPO进程加速,新三板Pre-IPO概念股交易大幅增长,上半年新三板TMT行业Pre-IPO企业共计121家,共计交易8.46亿股,交易金额90.46亿元,分别占新三板TMT行业总交易量和交易金额的26.68%、31.31%,对板块影响比重较大。

细分领域来看,板块Pre-IPO企业交易活跃度依次高于创新层、做市转让及协议转让企业,具体情况如下:
Pre-IPO交易
上半年Pre-IPO交易最为活跃,3月底日均交易额达到峰值746.17万元。截止2017年5月1日,上半年新三板TMT行业Pre-IPO企业共计121家,共计交易8.46亿股,交易金额90.46亿元,分别占新三板TMT行业总交易量和交易金额的26.68%、31.31%。
创新层交易
创新层交易活跃度优于做市转让、协议转让。新三板TMT企业中358家为创新层企业,2017年以来创新层企业总成交量为19.53亿股,总成交额164.91亿元,平均成交量为545.63万股,平均交易额为4606.32万元,致生联发(830819.OC)拔得头筹。
做市转让
做市转让于2月底率先达到峰值,成交量最高达到19852.12万股,周成交额达到14.16亿元,致生联发(830819.OC)最为活跃。新三板TMT行业企业中542家为做市交易,2017年以来其总成交量为19.54亿股,总成交金额为135.32亿元,平均投资股数为389.94万股,平均投资额2701万元,其中致生联发(830819.OC)2017年以来成交量1.78亿股,日均换手率达0.82%,为新三板做市企业中最活跃标的。
协议转让
协议转让交易活跃度最低,其中汇量科技(834299.OC)成交额最大,银音科技(430338.OC)成交量最大。新三板TMT行业企业中3128家为协议转让,其中790家2017年上半年有交易,总成交量为18.18亿股,总成交金额为153.63亿元,平均投资股数为230.11万股,平均投资额为1944.74万元,低于做市转让,其中汇量科技(834299.OC)成交额最大,2017年以来成交量达到1,380.04万股,成交金额达9.35亿元,日均成交量17.92万股,日均成交额1214.81万元,日均换手率达0.27%。银音科技(430338.OC)成交量最大,2017年以来成交量达到4,678.22万股,成交金额达2.39亿元,日均成交量60.76万股,日均成交额310.31万元,日均换手率达0.79%。



1.2 挂牌趋于放缓,挂牌企业体量小于去年同期
挂牌同比下降44.05%,挂牌企业平均体量小于去年同期。2017年以来TMT行业新挂牌企业329家,对比2016年的588家,同比下降44.05%,4月份新增挂牌公司仅有37家,同比下降80.83%。挂牌企业2016年平均营业收入为0.71万元,归母净利润为509.62万元,小于去年同期平均营业收入0.94亿元,平均归母净利润586.04万元,按照营收规模和归母净利润分别对329家新挂牌企业进行排序,上海中兴2016年营收规模最大,达8.69亿元,同比增长26.26%,归母净利润达6487.13万元,同比增长46.62%;交大思诺2016年归母净利润最高,达到7,879.16万元,同比增长22.27%,营业收入为2.42亿元,同比增长42.17%。



1.3 融资效率降低,4月实际募资率仅为52.29%
2017年至今281家挂牌公司累计公告284次定增预案,增发股份18.85亿股,预计募集资金金额153.31亿元,其中,3月份定增预案公告数量最多,达到95起,4月份略有下降,达到74起,3家企业进行了两次定增,分别为信而泰(831724.OC)、随锐科技(835990.OC)及金穗隆(839142.OC)。

2017年TMT板块至今成功实施定增147次,增发股份9.70亿股,实际募集资金金额91.51亿元,4月实际融资额/预计融资额大幅下降为52.29%,新三板融资能力有所下降。

1.4 2017年至今共13起主板并购新三板事件
2017年至今,主板上市公司并购新三板TMT行业挂牌企业的事件共13起,涉及金额41.51亿元。其中,1起并购已经实施完成,3起已签订转让协议,6起并购已有董事会预案。此外,并购标的中,12家为基础层企业,1家为创新层企业。主板在选择新三板并购标的时,更偏好盈利能力突出的标的企业。整体来看,13家标的企业的营业收入、归母净利润分别高出新三板行业平均水平59.74%、120.30%。

2. 自上而下甄选优质细分领域
正如我们在《新三板TMT板块2016年年报点评:盈利能力及成长性优于三板整体,板块分化强者恒强》一文中所分析结论,横向来看,TMT板块营收及归母净利润体量较小,但板块净资产收益率为10.31%大于新三板整体的8.76%,归母净利润增长率为21.59%大于新三板整体的11.48%,盈利能力及成长性突出,但纵向来看净利润出现分化,2016年TMT领域亏损企业占比由15.94%提升至22.88%,同时净利润在1000万元以上企业占比由25.98%提升至32.38%,因此下半年我们建议依托基本面,选择高增长低估值的细分领域重点布局。
2.1 与主板相比,信息技术服务及软件高增长低估值
与主板相比,信息技术服务及软件高增长低估值。营收增长率方面,媒体Ⅲ、信息技术服务及软件优于主板;归母净利润增长率方面,媒体Ⅲ,电子设备、仪器和元件及多元电信服务优于主板;同时电脑与外围设备、无线电信业务Ⅲ、信息技术服务、互联网软件与服务Ⅲ及软件PE(TTM)与主板相比折价率较高,综合考量成长性及估值水平可以看出信息技术服务及软件细分领域处于高增长低估值状况。

2.2 概念板块来看,关注大数据、网络安全、物联网及云计算
从涉及概念板块来看,信息技术服务及软件相关概念中大数据、网络安全、物联网、云计算等综合排名靠前。信息技术服务及软件涉及概念众多,包括军工信息化、通用软件、行业软件、消费金融、医疗信息化、教育信息化、人工智能、金融IT、智慧城市、云计算、物联网、网络安全、大数据等,将TMT领域涉及概念板块进行比较,可以看出(1)人工智能、消费金融、电子商务及游戏营收增长率位居前四,分别达到68.44%、94.24%、95.36%及91.68%;(2)归母净利润增长率方面,垂直网站、消费金融、游戏及动漫位居前四,分别达到279.29%、76.70%、182.47%及94.44%;(3)网络优化、通用软件、教育信息化及LED估值最低,分别为16.10、16.81、14.65及16.34,对营收规模、营收增长率、净利润规模、净利增长率、PE及ROE分别排名,给予25%、10%、25%、20%、5%、15%权重(对于体量给予25%权重,主要基于大企业经营稳定性更好,对净利润增长、ROE给予15%权重,主要基于盈利能力及成长性是重要考量因素,同时PE不具有绝对意义,给予5%权重),可以看出游戏、大数据(精准营销)、影视娱乐、网络安全、物联网(车联网)、云计算等概念综合排名靠前,建议予以积极关注。



3. 看好大数据、网络安全、物联网及云计算
3.1 大数据:DT时代大数据价值凸显
3.1.1数据正在成为信息时代的战略性资源
大数据对于企业及公共决议意义重大,是信息时代的战略资源。一方面《软件和信息技术服务业发展规划(2016-2020年)》提出着力研发云计算、大数据等新兴领域关键软件产品和解决方案,加快培育新业态和新模式。其中,大量数据资源的整合和流通是大数据技术应用的前提。在大数据时代,数据资源将是企业核心的生产要素之一。根据中国信通院近期的一项调查,59.2%的受访企业已经成立数据分析部门,27.3%的企业正在计划成立数据部门;此外,35.1%的受访企业已经应用了大数据,22.9%的企业也计划将在未来1年内应用大数据。大数据的应用价值已经得到企业的充分认可。
另一方面,各类企业资源数据、客户数据、业务数据等的采集、购买、存储、加工、安全保障等工作包含了越来越专业的技术和服务,催生出各类数据提供商和加工厂商。企业之间基于数据的产业链协同成为生产力提高的重要因素。在各类生产类企业之间的数据化、网络化协同已成为构建良好产业生态的重要内容。大数据已成为提升公共决策和公众生产生活效率的重要途径。

3.1.2政策环境利好,大数据产业空间广阔
我国政府及其重视大数据在相关领域的应用,随着“十三五”期间我国信息化建设的持续推进,预计大数据产业将在政策完善度、共享程度、行业覆盖度、数据广度以及应用深度等多个方面加速改善。

与此同时,地方政府积极推动大数据发展,2013年以来陆续出台了推进计划,初步形成了京津翼、长三角、珠三角及中西部几大集群,大数据聚集效应开始显现,我们认为2017年下半年大数据产业将继续稳步发展,建议予以重点关注。

3.1.3新三板重点标的
3.1.3.1美林数据(831546.OC):工业大数据领导者,美林的诗和远方
美林数据成立于1998年3月,是工业大数据领导者,处于国家促进大数据产业发展行动纲要和中国制造2025两项政策双重鼓励的领域。
我们认为美林数据有三大看点:(1)深耕三大垂直领域,打造大数据价值变现之基。美林锁定制造业、电力和金融三大领域,开展了一批大型项目,形成了较为成熟的产品和业务体系,培养了一大批懂业务、有技术的综合型大数据人才,客户粘性很高;(2)着力产品标准化,承载商业模式转型需要。美林自主研发Tempo大数据分析平台,涵盖大数据基础平台、大数据分析平台和数据应用开发平台三大产品体系,可完成数据集成、分析、挖掘和可视化等大数据技术的核心环节,根据中国CDO精英联盟白皮书的评价,公司在数据挖掘排名中占据全五星。公司对标SAS、SPSS等国际巨头,立志成为顶尖的大数据平台供应商;(3)夯实算法研究内核,寄托领先全球梦想。美林重视基础算法和技术的研究,公司82.19%为技术人员,与西安交大合作研发,并成立2022实验室,目前已经建立了19 种经典算法和10 种独创算法,其中L1/2稀疏迭代、视觉聚类等算法处于国际领先水平。2015年6月,美林加入国家信息化标准委员会“大数据标准制定工作组”,成为国家数据技术、工业大数据、大数据应用相关标准建立的参与者。
3.2 云计算:风起云涌,云计算进入黄金十年
3.2.1国内云计算处于高速成长期,2017年业绩确定性高
“互联网+”的跨越式发展不仅改变了用户的交互方式,也催生了新的商业模式。云计算相比传统IT模式具有部署简单、建设及升级成本低、协同性强、数据集约化存储及处理能力强等优势,传统产业借力云计算转型升级已成为“互联网+”时代不可转变的趋势。
根据中国信通院的测算,2016我国云计算市场规模接近500亿元,公有云、私有云市场规模持续保持高速增长,年增长率分别持续保持在40%和20%以上。

3.2.2 四大因素推进云计算加速落地
2017年下半年受益于政策推动,移动化、大数据及物联网等未来新兴业态对云计算强劲需求,通信基础设施的完善及云服务市场教育的进一步完成,我国云计算市场有望持续稳健增长。
(1)政策逐步由顶层规划走向落地
2015年国家出台《国务院关于培育云计算创新发展推进信息产业新业态的意见》以来,云计算鼓励政策逐步由顶层规划走向落地,推动行业进入发展快车道。首先从政策层面,2015年1月国务院印发《国务院关于培育云计算创新发展推进信息产业新业态的意见》以来,政府出来了一系列鼓励支持政策,2017年4月,《云计算发展三年行动计划(2017-2019年)》提出“积极发展工业云服务,协同推进政务云应用,积极发展安全可靠云计算解决方案,支持基于云计算的创新创业,促进中小企业发展,到2019年产业规模达4300亿元,相比期初增长286.67%”,行业有望进入发展快车道。

(2)云计算相比传统模式优势明显
相比传统模式,云计算具有以下优势:
Ø 分布式系统比集中式系统性价比更高。对高I/O特性的企业使用云计算代替传统计算费用节约率近20-30倍
Ø 多数应用本身就是分布式的。如工业企业应用,管理部门和现场不在同一个地方。
Ø 高可靠性。冗余不仅是生物进化的必要条件,也是目前信息技术的基本要求。现代分布式系统具有高度容错机制,云计算安全性更高。
Ø 高度共享,扩展成本低。云端资料可实现高度共享,分布式处理,扩展仅需通过增加廉价的PC端进行,成本低。
Ø 高度灵活性。能够兼容不同硬件厂商的产品,兼容低配置机器和外设而获得高性能计算。
(3)云计算更适用未来科技场景
云计算与移动化、物联网、人工智能技术天然契合。2013年中国移动APP的数据流量首次超过了PC的数据流量,2016年10月美国网站通讯流量监测机构Statcounter数据显示全球范围内,从智能手机和平板电脑上网的访问量有史以来第一次超过台式机,网络流量由PC端向移动端转移已成为大势所趋,受限于手机体积和便携性要求,未来提升用户体验势必要将更多内容及功能存放于云端。随着2016年6月NB-IoT标准冻结及首个国家级物联网产业基地在福州落地,物联网产业逐步进入实质发力期,物联网与云计算天然契合,万物物联产生的庞大的数量的存储离不开云计算,同时庞大数据量分析也必须依赖云计算的支持,长期以来半导体技术发展遵循摩尔定律,即当价格不变时,集成电路上可容纳的元器件的数目每隔18-24个月会增加一倍,性能也将提升一倍,然而受限于硅晶体尺寸,集成电路工艺已接近7nm物理极限(一旦晶体管小于7nm,将产生量子隧穿效应),在此情况下云计算不失为提升计算效率的一种有效方法。
(4)云计算市场教育初步完成
由于海外云计算领先国内3-5年,云计算普及过程中已较好地完成市场初步教育,使得我国企业对云计算的认可度较高。2013年,在接受工信部电信研究院在线调查的1328家企业中,云计算的认知水平和应用程度均比2012调查有显著提高。其中,对云计算有一定了解的占受访企业的95.5%(2012年为79%);38%的受访企业已经有云计算应用(2012年为37.5%),其中公共云服务占29.1%,私有云占2.9%,混合云占6%。在已有云计算应用的企业中,76.8%的受访企业表示更多的业务开始向云环境迁移。

四大因素助推下,我国云计算产业2017年业绩确定性较高。IDC预计到2020年中国公有云市场规模将达到 52.42 亿美元,2014-2020年的复合增长率将达到33.2%,2017年下半年可持续关注。
3.2.3 新三板重点标的——新三板SaaS群星璀璨
当前全球SaaS持续稳步增长。2015年全球SaaS约为314亿美元,同比增长24.33%。国内SaaS市场规模达 55.3 亿元,增长率为37.6%(信通院),尚处于起步阶段。建由于SaaS企业普遍盈利能力较弱,无法登陆A股市场,因此大量明星SaaS企业选择登陆新三板,建议关注以下优质领域:
(1) CRM、云通信及云客服细分领域市场
全球SaaS产业细分领域整体规模可以看到CRM、ERP、网络会议及社交软件、供应链管理等领域总体规模靠前,分别为123.63亿美元、50.72亿美元和47.55亿美元。
(2)政务、医疗、金融、工业垂直市场
对美股SaaS上市企业按照市值排行,垂直领域的明星企业Athenahealth、Guidewire主要位于医疗、金融、建筑、汽车及广告营销,2015年垂直领域增速31%快于通用领域的28%。



3.2.3.1 随锐科技(835990.OC):视频通信云知名品牌,推动云上沟通无界
随锐科技成立于2006年1月,2016年3月起在全国股份转让系统挂牌公开转让。公司主营业务基于企业互联网平台,面向国内外政企客户群、商业客户群提供视频通信云产品与服务。2016年公司实现营业收入30305.82万元,同比增长73.92%,净利润3253.63万元,同比增长288.11%。
广证恒生认为随锐科技拥有两大看点:(1)技术优势。公司在北京、成都及武汉三地拥有研发中心,拥有一支70余人的国内一流视频云/通信云研发团队,形成了5项专利、27项软件著作权和3项注册登记软件产品,掌握云服务、多媒体处理、网络传输控制、融合交换等通信云核心技术,形成了从终端到云再到终端的多媒体技术闭环;(2)品牌优势。公司在视频云/通信云领域树立了良好的品牌形象,多次荣获“中关村高成长企业TOP100”称号。承建的成都政务视频云项目是中国乃至亚太最早的商业化视频通信云交换平台项目之一,也是国内最早的城市级全媒体、全覆盖的通信服务云平台,在细分领域具有较高品牌知名度及市场占有率。
3.2.3.2 基调网络(832015.OC):布局APM蓝海市场,大数据分析大有可为
基调网络成立于2007年,主营业务为向企业客户提供网站监测及优化部署、移动App 应用性能监测及优化、服务器端性能监测解决方案。2016年公司实现营业收入1.38亿元,同比增长88.93%,实现归母净利润-871.94万元,同比增长57.47%。
广证恒生认为基调网络拥有三大看点:(1)APM市场前景广阔。2014年全球APM市场规模为26.23亿美元,而国内APM市场规模仅为0.7亿美元,仍处于起步阶段。随着大企业应用系统复杂程度的提升,APM行业或迎来爆发式增长;(2)可提供完整的客户端到服务器端的应用性能管理解决方案。听云 App、听云NetWork、听云Server 覆盖最终用户端到服务器端整个网络链路上的所有性能环节,包括浏览器、DNS、骨干网络、CDN、云服务、服务器,可提供一站式解决方案;(3)自主研发技术行业处领先地位。多年的运营与技术研发使得公司在技术、市场、管理、运维方面积累深厚,拥有独有的事务流程监测脚本录制工具及WAP 移动手机监测,全球首家支持SilverLight 格式流媒体监测,更在相关领域的人才储备方面积累了一大批业内技术精英,技术处于行业先列。
3.2.3.3和创科技(834218.OC):新三板移动CRM第一股
和创科技成立于2009年1月,2015年11月起在全国股份转让系统挂牌公开转让。公司主营业务基于SaaS模式,面向大中小企业提供移动销售管理解决方案,产品服务涵盖考勤管理、客户管理、订单管理、促销管理、进销存管理、巡店管理、工作日报等功能模块。2016年,公司实现营业收入11231.10万元,同比增长66.21%。公司基于1+N的研发模式,为企业提供通用版CRM与行业版CRM,行业版垂直深入农牧、医药、快消等各个领域。
广证恒生认为和创科技拥有三大看点(1)强大的核心经营团队。公司核心管理团队人员均具备十年以上各领域的经验积累,研发团队主要管理人员具有国内外知名大学计算机等专业博士或硕士学位,核心经营团队综合能力强劲;(2)产品技术领先,历经迭代性能稳定。公司自主研发了高精度多源快速定位技术及不依赖于运营网络状态的无等待数据上传技术,有效提升用户体验,形成差异化优势。(3)在快速消费品、农牧及医药领域形成品牌效应,相关领域移动CRM市占率位居前三,服务新希望、好丽友、燕京啤酒等知名品牌。
3.3 信息安全:受益政策驱动,行业发展高景气
3.3.1重要性不断凸显,行业规模不断扩大
随着“两化”融合的深入推进和全社会信息化水平的不断提高,通信网络的基础性和战略性地位更加突出,为我国的信息化建设和经济社会又好又快发展提供了基础保障和强大动力。与此同时,关键信息基础设施正面临不断攀升的网络安全风险。从公开资料来看,金融、交通、能源、医疗卫生等领域的信息基础设施发生的重大网络安全事件最多,这些领域的关键信息基础设施是经济社会运行的神经中枢,也是网络安全的重中之重,因而容易成为网络攻击的目标。近年来,以“乌克兰电网事件”及“美国网瘫事件”为代表的针对关键信息基础设施的网络攻击事件层出不穷,引起了世界各国的高度重视,网络完全的重要性不断凸显。

当前,关键信息基础设施已成为各国网络安全保障的重要对象,国内和国际许多国家和地区都不断有涉及关键信息基础设施安全保护的重要政策出台或更新。2016年12月,国务院发布《“十三五”国家信息化规划》。《规划》强调健全网络安全保障体系,要求强化网络安全顶层设计,提出构建关键信息基础设施安全保障体系,并且提出了全天候全方位感知网络安全态势的要求,从法律体系、技术能力等各个层面,全方位绘制出加强网络安全保障能力的内容和方法。可见,网络信息安全已上升为国家战略。



随着网络安全形势的日益严峻,企业安全意识得到不断提高,网络安全行业也逐渐迎来新的发展高峰。细分领域龙头企业为快速提升市场占有率,开始大量进行以并购、收购为主要形式的市场资源整合。近年来,先后有百度收购安全宝、紫光收购华三51%股权、阿里巴巴收购瀚海源、浪潮携手思科战略合作、亚信科技收购趋势科技中国业务等整合事件。随着产业深度整合的持续进行,判断未来我国网络安全市场规模将继续不断扩大。根据36氪研究院的测算,我国网络安全市场规模到2018年将超过170亿元,年复合增长率超过25%。

3.3.2新三板重点公司
纵观新三板TMT行业挂牌公司,2016年新三板网络安全主体板块合计营业收入达到98.90亿元,同比增长37.01%,总计实现净利润15.81亿元,相较2015年增长38.93%。从“去IOE”到“去SOA”,软件国产化的进程在自主可控的要求下持续推进,政府强调的信息安全不止包括网络攻防安全,信息化设施的顶层设计及基础软硬件更是国家信息安全的关键。因此,在网络安全板块,应重点布局具备强大研发实力、拥有众多自主知识产权且主营业务能够向金融、能源、医疗、政府等国家重要行业和部门渗透的企业。



3.3.2.1 明朝万达(835348.OC):新三板数据安全领军企业
明朝万达成立于2005年1月,是国内领先的数据安全技术、产品和服务提供商,曾三度入选中国网络安全企业50强,在数据安全细分领域市场占有率位居行业前三。2013-2015年间公司营收复合增长率高达97.04%,公司2016年实现营业收入10661.62万元,同比增长57%,实现归母净利润万元1936.22万元,同比增长175.81%。
公司存在三大核心经营亮点:(1)数据安全竞争能力进一步夯实。2016年公司研发费用占比为12.51%,居同类公司前列。目前在数据安全管理产品、移动安全管理产品、大数据威胁分析管理产品及整体解决方案等方面形成十多项核心技术,申请国家发明专利60项,已获得16项国家发明专利,技术实力得以进一步夯实。(2)高利润率软件业务贡献率提升至91.56%,业务结构进一步优化。2016年公司软件及服务合计占比达91.56%,带动毛利率提升至69.29%,以自主核心技术为依托的软件及服务对业绩的支撑作用进一步提升,带动公司经营情况持续改善。(3)首批股权激励顺利实施。本年度完成2015年度第一批股权激励实施,高级管理层、骨干员工共45人获得股权激励,有望进一步释放核心员工能动性,维持团队稳定,奠定未来发展基础。
3.3.2.2优炫软件(430208.OC) :领先的数据安全解决方案专业提供商
优炫软件成立于2009年2月,2016年公司实现营收2.13亿元,同比增长51.52%,归母净利润4482.06万元,同比增长40.01%。
我们认为公司有三大看点:(1)销售渠道迅速扩大:公司采用“直接投标+代理商”的销售模式,报告期内新建18个事业部、新设西安等境内子公司3家、加拿大境外公司1家、合肥等分公司3家及新疆等5家办事处,未来计划在全国主要省市均建立服务网点,从而满足客户在服务商的要求。公司建设全国性的营销服务体系在扩大销售服务网点带来收入稳定增长的同时也将降低公司技术服务成本。(2)人员规模迅速扩张,年轻人才积极培育:人才是信息技术行业的核心,2016年公司管理层结构稳定,核心技术团队和关键技术人员保持稳定。规模扩张方面,公司整体人员由205人增加到308人,其中博士3人、硕士29人,生产技术人员占比达到76.95%。年轻人才引进培养方面,公司继续坚持实施“管培生”计划,2016年公司集中开展了管培生培训,并计划新招聘100名管培生。(3)大力投入研发,布局重点领域:2016年公司加大研发投入,研发费用达到5873.40万元,同比增长102.26%,占营业收入27.64%。不仅引进多名专家型人才,而且在加拿大设立研发中心,并筹建美国研发中心,同时计划国内设立研发园区;研发方向上,着眼于未来五到十年的行业竞争优势,公司积极开展战略性新型信息技术的研发,随着云计算和大数据的安全与生产活动紧密结合,公司重点发展云计算、大数据的安全数据保护,同时,建立区块链事业部,将针对区块链技术在共识算法和加密算法这两大核心技术上开展研究,重点谋求未来业务增长点。
3.4 物联网:2017年万物互联商用元年,下游应用百花齐放
根据国际电信联盟(ITU)定义,物联网是通过二维码识读设备、射频识别(RFID)装置、红外感应器、全球定位系统和激光扫描器等信息传感设备,按约定的协议,把任何物品与互联网相连接,进行信息交换和通信,以实现智能化识别、定位、跟踪、监控和管理的一种网络。物联网具备“全面感知”、“可靠传递”及“智能处理”等特点,也就是通过传感设备获取物体信息,再通过通信网络和互联网的结合,实时准确的将信息传递出去,利用云计算等智能技术对海量的信息和数据进行处理从而实现对物体的智能化控制。

3.4.1 政策利好+技术成熟+下游拉动助力物联网发展进入新阶段
从政策层面来看,各国高度重视物联网新科技发展带来的产业机遇,出台了一系列支持政策。2009年美国推出《经济复苏和再投资法》推动能源、宽带与医疗三大领域开展物联网技术应用,2014年5月,韩国出版《物联网基本规划》,提出了包括促进产业生态界内部参与者之间的合作、推进开放创新、开发及扩大服务、实施企业支持等在内的四大推进战略,涉及三大领域的12个具体战略实施课题;2016年11月,欧盟委员会以政策文件的形式对外发布了《未来物联网战略》,计划让欧洲在基于因特网的智慧基础设施发展上引领全球,除了通过ICT研发计划投资4亿欧元,启动90多个研发项目提高网络智能化水平外,欧盟委员会拟在2011-2013年间每年新增2亿欧元进一步加强研发力度,拿出3亿欧元专款,支持物联网相关公司合作短期项目建设,与此同时产业巨头纷纷制定物联网发展战略,并通过并购、合作等方式快速切入重点行业及关键环节。2016年3月,思科以14亿美元并购物联网平台提供商Jasper,并成立物联网事业部,7月,软银公司以322亿美金收购ARM,明确表示看好ARM在物联网时代的发展前景……物联网战略新兴地位凸显。
从技术层面来看,物联网产业及技术逐步成熟,奠定产业腾飞基础。首先物联网部署成本不断下降,相比10年前,全球物联网处理器价格下降98%,传感器价格下降54%,带宽价格下降97%,成本的降低为物联网大规模部署提供了基础;其次联网技术不断进步,在全球范围内低功率广域网(LPWAN)技术快速兴起并逐步商用,面向物联网广覆盖、低时延场景的5G技术标准化进程加速,同时工业以太网、LTE-V、短距离通信技术等相关通信技术也取得显著进展;再次信息提取、知识表现、机器学习等人工智能研究方法和应用技术发展迅速,物联网数据的潜在价值得以释放;最后云计算的成熟、开源软件等有效降低了企业构建生态的门槛,推动全球范围内水平化物联网平台的兴起和物联网操作系统的进步。
从下游应用来说,物联网产业涵盖车联网、智慧医疗、智慧城市、智慧工厂、智能穿戴、智慧家庭等众多下游应用场景,庞大的需求空间推动产业持续发展完善。Gartner数据显示预计到2020年全球联网设备数量将达到260亿个,物联网市场规模达到1.9万亿美元,GSMA&SBD预测到2018年,全球车联网的市场规模将达到400亿欧元,年均复合增长率达到25%,拓墣产业研究所预测2018年全球智能制造及智能工厂相关市场规模将达2,500亿美元,IDC认为全球可穿戴设备出货量从2014年1960万增长到2019年1.26亿,波士顿咨询预测截止2020年,全世界智慧城市总投资将达到1200亿美元,下游应用场景丰富,需求巨大,对产业形成强有力推动力。

3.4.2 新三板重点企业
新三板TMT行业挂牌公司,2016年新三板物联网板块合计营业收入达到117.35亿元,同比增长30.26%,总计实现净利润15.60亿元,相较2015年增长39.13%,相关重点公司如下:

4. 风险提示
1)政策变化的风险
2)市场竞争加剧的风险

瞩目客户端
瞩目小T
瞩目大板
瞩目会议室系统
瞩目直播
多媒体通信平台
多媒体通信终端
多媒体通信软件
网络音频处理器
变电站智能巡检机器人
发电厂智能巡检机器人
配电室智能巡检机器人
室内工业智能巡检机器人
机器人远程专家诊断协同平台解决方案








扫码关注微信众公号
抖音扫一扫 关注随锐
China

